Модуль управления нагрузкой МУН-01
Модуль управления нагрузкой МУН-01

Модуль управления нагрузкой МУН-01 предназначен для:

управления контактором или сетевым расцепителем нагрузки, с возможностью подключения светодиодной индикации режимов работы.

Управляющий сигнал формируется счетчиком электрической энергии, имеющим выход управления нагрузкой.

Область применения модуля управления нагрузкой:

системы сбора и передачи данных, системы телемеханики.

Основные технические характеристики модуля управления нагрузкой МУН-01:

 

Наименование параметра Значение параметра
Напряжение питания, В от 184 до 264
Потребляемая мощность, ВА, не более 2
Коммутируемое напряжение, В от 184 до 264
Коммутируемый ток, А, не более 4
Выходное напряжение на индикацию, В, не более 10
Габаритные размеры, мм, не более 85 x 50 x 35
Степень защиты оболочки по ГОСТ 14254-96 IP40
Рабочий диапазон температур от минус 25 °С до плюс 55 °С

 

 

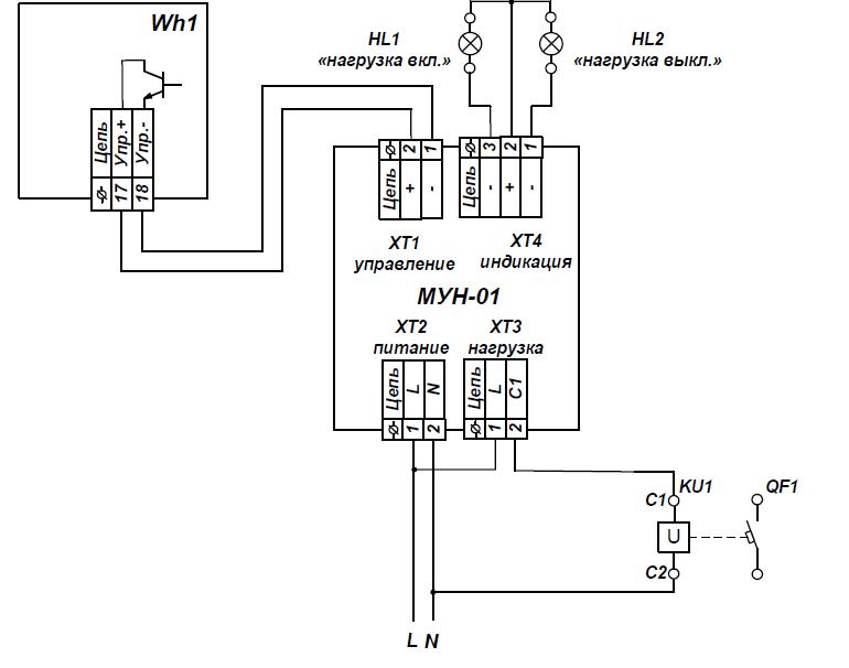
Схема соединений модуля управления нагрузкой МУН-01:

 

где:

Wh1 - счетчик электрической энергии «Гран Электро»

HL1, HL2 – светодиодные индикаторы

KU1 – расцепитель

QF1 – автоматический выключатель

 

Вы недавно просматривали продукцию:

КАТАЛОГ